一、复试资格
(一)复试名单

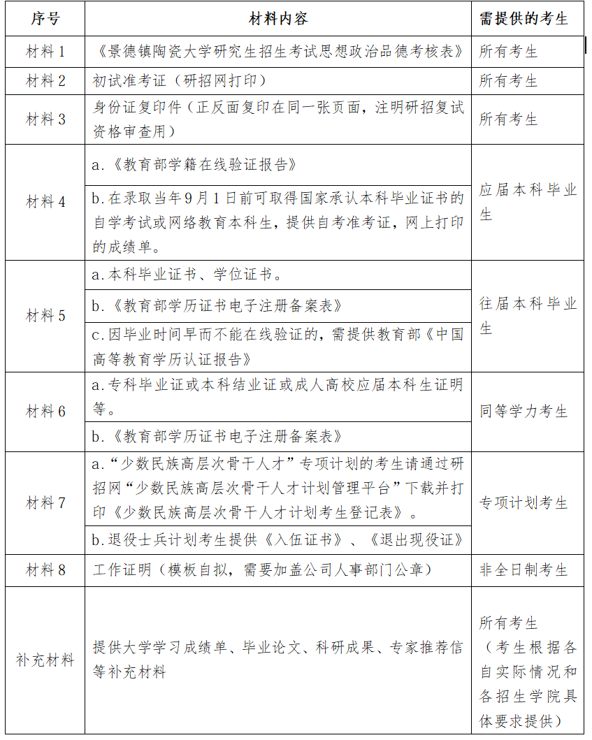
二、复试资格审查
复试前,请各位考生提前根据以下类别及要求准备相关审核材料。(其中材料1、材料 2、材料 3是每位考生必须提交,其他材料请考生具体参照各自类别提交)

提交方式:请一志愿考生于4月1日下午 5:00 前将资料审核材料按要求扫描成pdf 格式,并统一命名,压缩后发送至 lizhike1991@163.com。
三、复试方式及时间安排
(一)复试方式:现场复试
(二)复试时间:
加试(笔试): 4月2日 下午3:00---5:00
专业能力(笔试):4月2日 晚上7:00---9:00
综合能力(面试):4月3日 上午9:00开始
(三)复试场地安排:
加试(笔试):尚学楼513
专业能力(笔试):尚学楼513
综合能力(面试):尚学楼514 尚学楼515
(四)复试内容及形式

四、成绩构成
专业能力成绩=《运动训练学》成绩×100%
综合能力成绩=综合素质成绩×80%+听力和口语测试成绩*20%
五、录取要求及原则
(一)录取总成绩计算公式:
总成绩=初试总成绩*60%/5+专业能力成绩*30%+综合能力成绩*10%
(二)专业录取按考生总成绩分别由高分到低分确定拟录取名单(最后一名总成绩并列时,取初试总成绩高者,初试总成绩仍并列时,取国家统考科目总成绩高者)。
(三)复试专业成绩、综合素质成绩、听力和口语测试成绩总分均为100分,任何一项无故未参加者,不予录取。
(四)专业能力成绩、综合能力成绩低于60分者视为不合格,不予录取。
(五)同等学力考生需加试专业课,分数不计入总成绩,低于60分者视为不合格,不予录取。
(六)资格审查(含学历学籍认证)、政审及体检不合格者不予录取。
(七)复试工作结束后,汇总考生初试、复试综合成绩。一志愿、调剂生分别排序,根据实际指标确定拟录取名单。同时,在调剂平台向拟录取的调剂考生发布待录取通知。
(九)申报专项计划考生单独排序,同等条件下成绩高者优先。
(十)在资格审查、复试等环节中提供虚假信息或在考试过程中舞弊者不予录取。已经录取的,录取资格无效。
(十一)应届本科毕业生及自学考试和网络教育届时可毕业本科生考生,录取当年入学时未取得国家承认的本科毕业证书者,录取资格无效。
(十二)经考生确认的报考信息在录取阶段一律不作修改,对报考资格不符合规定者不予录取。
(十三)录取类别
硕士研究生的录取类别按就业方式分为定向就业和非定向就业。
(1)定向就业:定向就业的考生应当在被录取前与招生单位、用人单位签订定向就业合同。对于拟录取为定向就业的考生,一经录取后,不得变更录取信息中的就业方式。原则上非全日制硕士研究生只能录取为定向就业研究生。
(2)非定向就业:入学前考生需持调档函将人事档案转到学校或入学报到时提交人事档案。
(3)考生因报考硕士研究生与所在单位产生的问题由考生自行处理。若因此造成考生不能复试或无法录取,招生单位不承担责任。
六、体检
考生拟录取结束后自行至二甲及以上医院体检。根据《中华人民共和国残疾人教育条例》和《教育部办公厅卫生部办公厅关于普通高等学校招生学生入学身体检查取消乙肝项目检测有关问题的通知》(教学厅〔2010〕2号)等文件规定,参照《教育部 卫生部 中国残疾人联合会关于印发〈普通高等学校招生体检工作指导意见〉的通知》(教学〔2003〕3号)要求执行。如有特殊情况考生及时与体育学院联系。。
七、监督及投诉
1.硕士研究生复试全过程接受校纪委的监督。研究生招生咨询电话0798-8463033,受理考生投诉和申诉邮箱:yjszs@jcu.edu.cn。对投诉和申诉问题经调查属实的,由校研究生招生领导小组责成复试工作小组进行复议,对违规行为和个人按照有关规定严肃处理。对复试工作中营私舞弊者将按有关规定严肃处理并追究责任。
2.体育学院联系方式

3.考生应遵章守纪、诚信考试。对在研究生考试招生中违反考试管理规定和考场纪律,影响考试公平、公正的考生、考试工作人员及其他相关人员,一律按《中华人民共和国教育法》及《国家教育考试违规处理办法》(教育部令第33号)严肃处理。对在校生,由其所在学校按有关规定给予处分,直至开除学籍;对在职考生,应通知考生所在单位,由考生所在单位视情节给予党纪或政纪处分;对考试工作人员,由教育招生考试机构或其所在单位视情节给予相应的行政处分;构成违法的,依法追究法律责任,其中构成犯罪的,依法追究刑事责任。
八、其他
相关复试通知、工作安排将在我院网站公布,请考生及时登录查询,网址:https://tyxy.jcu.edu.cn/,联系邮箱:Lizhike1991@163.com。其他未尽事项,复试期间另行通知。学院将通过建立复试考生群,畅通沟通渠道,及时解答考生咨询,采取切实有效举措,做好咨询服务工作。
体育学院
2026年3月30日