为规范做好推荐优秀2026届体育教育专业本科毕业生免试攻读研究生工作(以下简称推免工作),根据《景德镇陶瓷大学推荐优秀应届本科毕业生免试攻读研究生工作管理办法(试行)》的文件要求,以“公平、公正、公开”原则,坚持以德为先,德智体美劳全面衡量,突出对学生学术潜力、创新能力和专业素养的综合评价,结合本部门实际制定本工作方案和细则。
一、组织机构及其职责
(一)成立工作小组
组长:陈利和
副组长:李越辉、宋迎东
监督组组长:王晓丽
组员:陈滨、李琳燕、李红、杨九华、潘桃铃、刘盛
工作人员:李志科、李娜、周平
推免工作小组办公室设在体育系。
(二)工作职责
推免工作小组负责制定体育与军事教学部的推免工作方案及实施细则,审核推免生资格、奖励项目是否符合加分条件以及确定拟推荐名单等工作。纪检负责对整个推免工作的过程及结果进行监督。
(三)具体分工
第一组(专业课业绩初审组)
组长:宋迎东
工作人员:周平、潘桃铃
职责:周平审核学生课程成绩、学分完成情况、专业排名、外语水平;潘桃铃审核学术成果等材料。
第二组(学科业绩及竞赛初审组)
组长:李越辉
工作人员:杨九华、刘盛、李志科
职责:刘盛审核学生学科竞赛获奖,杨九华、李志科审核课外科技活动及奖惩等材料。
第三组(复审及推荐组)
组长:陈利和
组员:李越辉、宋迎东、陈滨、李琳燕、李红、徐伟、潘桃铃、刘盛
工作人员:杨九华、李娜、周平
职责:对申请推免资格学生的科研创新成果、论文、竞赛获奖奖项及内容进行审核鉴定,组织公开答辩及结果公布。杨九华、李娜负责组织学生现场答辩,周平负责记录专家审核签定意见及答辩结果。综合学生所有业绩材料,根据学校下达的计划,确定最终本科生推免学生名单。
二、推免生数量与、资格与确定
1.2026年体军部推免研究生数量为2名。
2.遴选推免生推荐条件按照《景德镇陶瓷大学推荐优秀应届本科毕业生免试攻读研究生工作管理办法(试行)》规定执行。
3.按推免综合成绩由高到低确定,如高分学生出现放弃情况,按照推免综合成绩从高到低依次替补。
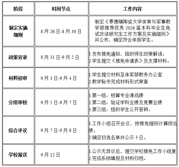
三、工作流程与时间节点

四、审核标准与要求
1.思想品德考核
要落实立德树人根本任务,严格遵循实事求是原则,注重对学生政治态度、思想表现、道德品质、科学精神、诚实守信、遵纪守法等方面的考查,思想品德考核不合格者不予推荐。
2.专业课业绩审核
重点核查学生前6个学期必修课成绩、专业排名(确保绩点成绩前20%)、外语成绩单(或证书);排除不及格、重修、补考记录。
3.学科业绩及竞赛审核
科研成果:需提供论文接收证明或专利授权证书(学生为第一作者,或本部门相关指导老师为惟一通讯作者,或本部门相关指导老师第一、学生第二),且论文主题与本学科相关;
竞赛获奖:按附件1中的要求提供学科竞赛业绩,需提供获奖证书原件。
4.学生推免综合成绩
学生推免综合成绩计算按照《景德镇陶瓷大学推荐优秀应届本科毕业生免试攻读研究生工作管理办法(试行)》规定执行,体军部将根据推免综合成绩高低排名推荐。若推免综合成绩出现排名相同的学生,则按照课程平均绩点成绩高低排名推荐,如再相同,则由推免小组集体投票决定。
5.材料规范
所有成果需为本科阶段取得,与专业相关;所有成果符合《景德镇陶瓷大学推荐优秀应届本科毕业生免试攻读研究生工作管理办法》中的《附加分计分办法》,体军部不增设加分项,若有业绩可作为附件提交以供参考。
五、监督与申诉机制
推免工作接受全校师生监督。如对推荐过程、推荐结果等有异议,应根据具体情况,形成书面材料,在公示期内提交到体育与军事教学部推免工作领导小组(勤学楼1007西)或体军部党委书记办公室(勤学楼1005东)。相关部门和人员查明有关事实后,在五个工作日内予以回应。
附件:
1.《景德镇陶瓷大学推荐优秀应届本科毕业生免试攻读研究生工作管理办法》(试行)
2.《推免申请表(模板)》
景德镇陶瓷大学体育与军事教学部
2025年8月29日